Ce système de profilés permet la fabrication de fenêtres et portes coulissantes avec deux, trois ou quatre vantaux et un, deux ou trois rails de glissement pouvant être intégrées avec la série frappe
Portes ou fenêtre coulissantes à deux ou plusieurs vantaux sans pare-close.
Alliage d’aluminium : 6060AlMg0.5Si0.7Fe0.2 répondant aux normes européennes UNI EN 573 et EN 755-2
Aluminium stabilisé (classification T5 selon la norme UNI EN 515)
Le système de tenue à l’air est réalisé grâce à l’insertion de doubles joints à brosses avec ailette centrale pour réduire les frottements ainsi que pour assurer une bonne étanchéité en position fermée
Selon la norme UNI EN 12020-2
Alliage d’aluminium : 6060AlMg0.5Si0.7Fe0.2 répondant aux normes européennes UNI EN 573 et EN 755-2
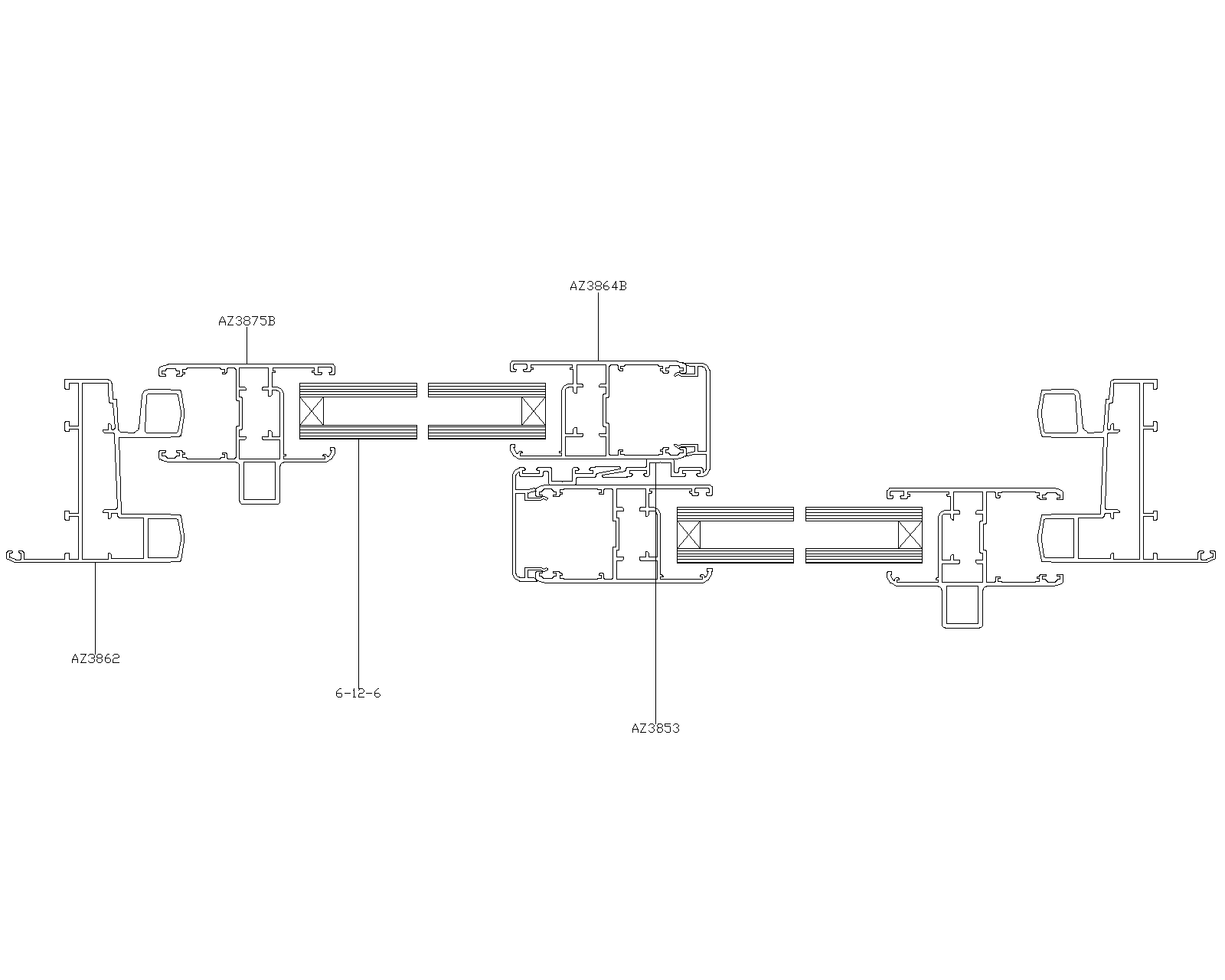
Profondeur châssis fixe : 78.5mm
Profondeur vantail : 48.6mm
Largeur d’un montant de vantail : 75.5mm
Epaisseur du vitrage : 6 à 24 mm
Le système de tenue à l’air est réalisé grâce à l’insertion de doubles joints à brosses avec ailette centrale pour réduire les frottements ainsi que pour assurer une bonne étanchéité en position fermée